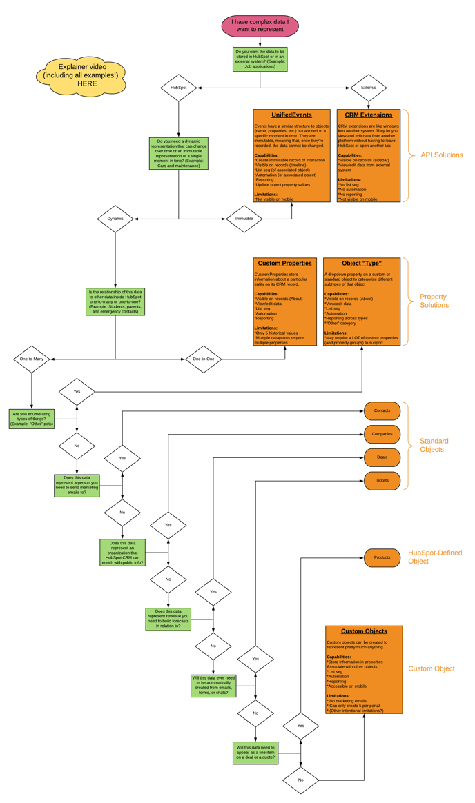
The decision tree for Custom Objects

Our one and only Kyle Jepson had created such a decision tree for finding out, if custom object is the right and "only" solution for a use case. The decision tree takes also in consideration the super powers of the standard objects, which shouldn't be underestimated during the solution consideration.

CObs decision tree v5 (1) 

Shared by: Göker Acar, 31/10/2023